Equipo institucional

El criterio que dirige REHSA se construyó con mercado, técnica y permanencia.

La dirección de la compañía combina experiencia ejecutiva, rigor técnico y una relación cercana con el sector asegurador dominicano. Más que cargos, aquí importan la calidad de las decisiones y la serenidad con la que se sostienen en el tiempo.

Una estructura pequeña, una autoridad institucional profunda.
Presidencia y criterio
"
Una institución de reaseguro gana valor cuando su liderazgo combina prudencia técnica, lectura del mercado y la disciplina necesaria para permanecer confiable en cada ciclo.
Dirección institucional de REHSA
50+ Años de experiencia acumulada en el sector
1989 Fundación de REHSA bajo una visión de permanencia
2 Compañías clave lideradas en el mercado local
1 Cultura de decisión clara sostenida por el tiempo

Trayectoria ejecutiva

Una carrera que no solo creció con el mercado: ayudó a darle forma.

La historia directiva de REHSA no parte de una narrativa corporativa improvisada. Se apoya en etapas concretas de formación técnica, desarrollo reasegurador y consolidación institucional, todas unidas por una misma constante: tomar decisiones con criterio y sostenerlas con responsabilidad.

1973 - 1985

Base técnica y lectura del riesgo

Formación en Seguros San Rafael hasta asumir funciones de gerencia técnica y reaseguros, con una comprensión directa del negocio asegurador.

1985 - 1989

Construcción de capacidad reaseguradora

Participación en la organización de Reaseguradora Universal y ejercicio de la vicepresidencia ejecutiva durante una etapa de estructuración clave.

1989

Fundación con vocación de permanencia

Nacimiento de REHSA como una compañía enfocada en criterio técnico, relaciones estables y acompañamiento sostenido al mercado dominicano.

Actualidad

Dirección serena y relevancia sectorial

Continuidad del liderazgo con participación activa en espacios de decisión, reputación institucional y una práctica orientada al largo plazo.

Mesa ejecutiva

Una dirección pequeña en número, pero amplia en oficio, coordinación y criterio de acompañamiento.

El equipo institucional de REHSA funciona como una mesa de decisión compacta y altamente articulada. Cada responsable cumple un rol claro dentro de una estructura que privilegia la agilidad, la supervisión cercana y la coherencia entre lo técnico, lo operativo y lo financiero.

Relación ejecutiva cercana

La toma de decisiones ocurre con acceso directo a quienes conocen el negocio, lo que reduce fricción y fortalece la confianza con clientes y aliados.

Disciplina operativa sostenida

La coordinación interna permite continuidad, seguimiento y consistencia en cada etapa del trabajo con corredores, cedentes y reaseguradores.

Responsabilidad financiera visible

La gestión institucional se apoya en control administrativo y lectura prudente de la operación, sosteniendo orden y estabilidad en el tiempo.

María Elena Espinal
Vicepresidencia ejecutiva

María Elena Espinal

Operación con cercanía y continuidad

Conecta liderazgo, relación institucional y ejecución diaria para que la compañía responda con orden, seguimiento y presencia permanente.

Carmen López
Gerencia financiera

Carmen López

Control, orden y sostenibilidad

Respalda la consistencia administrativa y financiera de REHSA con una mirada orientada al detalle, la estabilidad y la confianza operativa.

Cultura directiva

La forma de dirigir también comunica qué clase de compañía se desea construir.

Integridad institucional

Cada decisión se evalúa por su impacto técnico y también por lo que representa para la reputación de la compañía ante el mercado.

Experiencia aplicada

La trayectoria no se presenta como prestigio vacío, sino como capacidad concreta para leer contextos complejos y responder con prudencia.

Relación de largo plazo

REHSA privilegia la confianza sostenida por encima de la respuesta coyuntural, construyendo relaciones estables con clientes, corredores y aliados.

Decisiones serenas

La estructura ejecutiva favorece conversaciones directas, seguimiento claro y una lectura madura del riesgo antes de actuar.

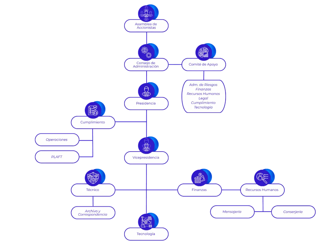
Organigrama institucional

Gobierno, operación y control en una lectura clara y jerárquica.

La estructura institucional de REHSA se presenta aquí como un sistema legible: cada función ocupa un lugar claro dentro del circuito de supervisión, decisión, soporte y ejecución que sostiene la operación.

Gobierno y supervisión

Asamblea, consejo y comité de apoyo alinean criterio institucional y acompañamiento estratégico.

Ejecución y soporte

Presidencia, vicepresidencia y las áreas técnicas convierten dirección en operación concreta.

Control y continuidad

Cumplimiento, finanzas, tecnología y recursos humanos sostienen orden, seguimiento y permanencia.

Asamblea de
Accionistas
Consejo de
Administración
Comité de Apoyo
Presidencia
Adm. de Riesgos
Finanzas
Recursos Humanos
Legal
Cumplimiento
Tecnología
Cumplimiento
Operaciones
PLAFT
Vicepresidencia
Técnico
Finanzas
Recursos Humanos
Archivo y
Correspondencia
Tecnología
Mensajería
Consejería

Cierre institucional

Detrás de cada operación valiosa hay una forma de dirigir que inspira confianza antes de pedirla.

El equipo institucional de REHSA representa una cultura de decisión sobria, técnica y cercana. Su valor no radica solo en la experiencia acumulada, sino en la consistencia con la que esa experiencia se convierte en acompañamiento, criterio y permanencia para el mercado.